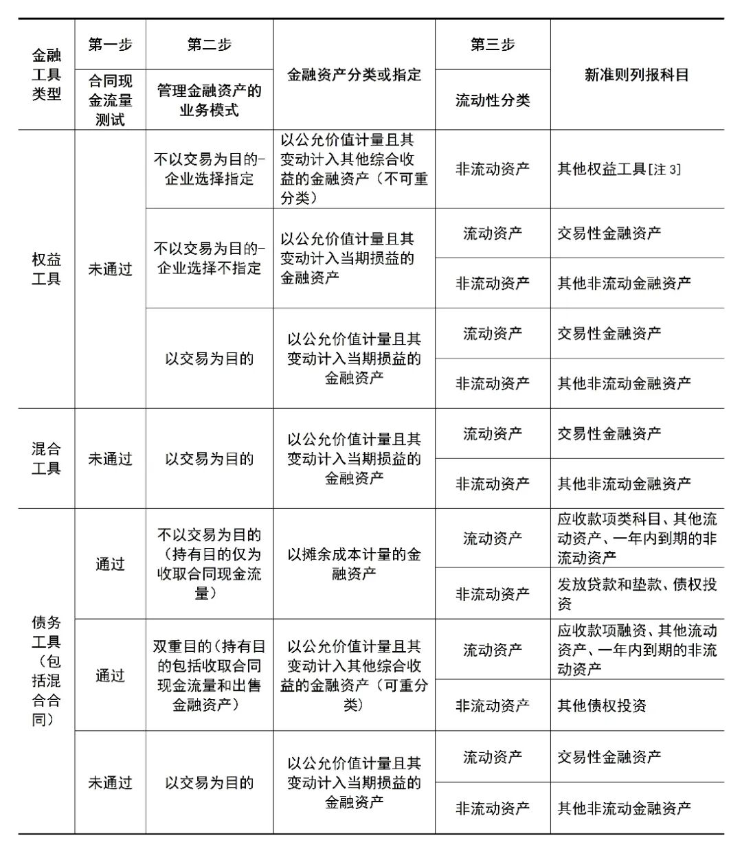
2017年,财政部修订并陆续发布了《企业会计准则第22号—金融工具确认和计量》《企业会计准则第23号--金融资产转移》《企业会计准则第24号--套期会计》《企业会计准则第37号--金融工具列报》4项金融工具准则(以下统称“新金融工具准则”),已分别在执行企业会计准则的企业中实施。新金融工具准则改变了以往大多数金融资产的分类、计量与列报的基础逻辑,为帮助注册会计师理解和掌握新金融工具准则,协会专业技术委员会特别提示各会计师事务所及注册会计师注意以下相关风险: 一 关于金融资产分类不恰当的风险 新金融工具准则将金融资产分为三类:以摊余成本计量的金融资产、以公允价值计量且其变动计入其他综合收益的金融资产、以公允价值计量且其变动计入当期损益的金融资产。企业应根据其管理金融资产的业务模式和金融资产的合同现金流量特征对金融资产进行分类。 注册会计师除测试合同现金流,还需关注管理层管理金融资产组合的业务模式及分析框架的客观证据,包括但不限于了解和检查包括企业评价和向关键管理人员报告金融资产业绩的方式、影响金融资产业绩的风险及其管理方式,以及相关业务管理人员获得报酬的方式(例如报酬是基于所管理资产的公允价值还是所收取的合同现金流量)等,并结合被审计单位过去的交易事实和未来预期等实际情况分析管理层持有意图的合理性,据此判断金融资产分类的恰当性。分析管理层的持有目的应当以客观事实为依据,不得以按照合理预期不会发生的情形为基础确定。注册会计师不能代替被审计单位管理层直接指定分类。 债务工具投资 (债券类投资)的分类 债务工具投资(债权类投资)的分类可参考下表,但需注意根据被审计单位的实际情况,结合职业判断予以调整: [注1]满足其他业务模式的贷款,报表中仍然列报在发放贷款和垫款 [注2]应收账款、应收票据,满足本金加利息的特征,能通过现金流测试,但如果企业管理应收账款、应收票据,不以到期收取现金流为目的,而是择机进行应收账款保理获取现金、应收票据背书、贴现,且满足终止确认条件时,根据财政部《关于修订印发2019年度一般企业财务报表格式的通知》(财会〔2019〕6号),应将这类应收账款、应收票据分类至以公允价值计量且变动计入其他综合收益的金融资产,作以应收款项融资科目列报。实务中,部分企业将银行承兑汇票的承兑人划分为信用等级较高银行和信用等级一般银行,将已背书或贴现的由信用等级较高的银行承兑的汇票予以终止确认,除此外的银行承兑汇票或商业承兑汇票在背书、贴现时不予终止确认。 权益工具投资的分类(由新金融工具准则规范的部分) 权益投资因未来获取现金流时间、金额、方式不固定,一般不符合本金加利息的合同现金流特征,应当分类为以公允价值计量且其变动计入当期损益的金融资产。对于非交易性的三无(无控制、无共同控制、无重大影响)股权类投资,在初始确认时,企业可以将其指定为以公允价值计量且其变计入其他综合收益的金融资产,该指定一经作出,不得撤销。权益投资是否满足非交易性特征,主要取决于管理层的持有意图或合同安排。 金融资产的重分类 企业改变其管理金融资产的业务模式时,应对金融资产进行重分类,应当自重分类日起采用未来适用法进行相关会计处理,不得对以前已经确认的利得、损失(包括减值损失或利得)或利息进行追溯调整。企业管理金融资产业务模式的变更是一种极其少见的情形,该变更源自外部或内部的变化,必须由企业的高级管理层进行决策,且其必须对企业的经营非常重要,并能够向外部各方证实。企业只有当开始或终止某项对其经营影响重大的活动时(例如当企业收购、处置或终止某一业务条线时),其管理金融资产的业务模式才可能发生变更。注册会计师在审计中,应关注其金融资产重分类的依据及其合理性,并据此判断企业金融资产重分类的恰当性。 二 金融资产计量不恰当的风险 金融资产的初始计量 金融资产的计量涉及初始计量与后续计量,企业应当以投资成本(不公允的除外)作为公允价值对金融资产进行初始计量。对于以公允价值计量且其变动计入当期损益的金融资产,相关交易费用应当直接计入当期损益;对于其他类别的金融资产,相关交易费用应当计入初始确认金额。企业初始确认的应收账款按照《企业会计准则第 14 号—收入》定义的交易价格进行初始计量。 金融资产的后续计量 1. 无活跃市场的“三无”股权投资公允价值计量 “三无”股权投资是对不具有控制关系、共同控制关系、重大影响关系的股权投资的简称。在初始确认及后续计量过程中,均涉及公允价值确定的问题。 对于不存在活跃市场的“三无”股权投资,可借鉴《私募投资基金非上市股权投资估值指引(试行)》、《非上市公司股权估值指引》等估值技术指引,选择市场法、收益法和成本法等估值方法。 在对非上市股权进行估值时,应当详细分析被投资企业所处的市场环境和其自身的发展特点,谨慎选择使用合适的估值方法,结合估值方法适用条件、重要参数选取依据、运用过程,判断估值结果是否能代表其公允价值。一般,被投资企业的发展周期对于估值方法的选择有重要影响。初创期企业处于大量投入,不断调整经营模式阶段,面临的风险较大,收入、盈利等财务指标缺乏,可选择成本法或参考最近融资价格法估值等适合方法。成长期的企业业务模式逐渐清晰并获得市场的认可,收入等财务指标易获得,融资活动可能较为频繁,可选择市场乘数法和参考最近融资价格法等适合方法。成熟期的企业,财务和运营指标都比较稳定,可选择收益法、市场乘数法等适合方法。采用参考最近融资价格法等应关注选用的最近融资价格等的公允性,避免滥用。对于“三无”投资金额较大,且公允价值变动较初始投资成本变化重大,对财务报表产生重大影响(如可能导致盈亏变化)的情形,需建议被审计单位聘请专业估值机构进行评估。 2.金融资产减值准备计提不恰当的风险 (1)金融资产减值准备计提范围 新金融工具准则下,金融资产减值适用范围包括:以摊余成本计量的金融资产;以公允价值计量且其变动计入其他综合收益的债务工具投资;租赁应收款;合同资产;企业做出非以公允价值计量且变动计入当期损益的贷款承诺;符合准则规定的财务担保合同。减值测试的金融工具已扩大到表外,包括贷款承诺和财务担保合同。计提减值准备主要针对符合本金加利息的现金流特征的金融资产,根据新金融工具准则第22号应用指南的规定,指定为以公允价值计量且其变动计入其他综合收益的权益类投资、分类为以公允价值计量且变动计入当期损益的金融资产(包括分类为该类别的债务工具)不计提减值准备。分类为以公允价值计量且变动计入其他综合收益的债务工具,企业应该在其他综合收益中确认减值准备,并将减值损失或利得计入当期损益,不减少该金融资产在资产负债表内列示的账面价值。 (2)预期信用损失的三阶段模型与简化模型的选择 新金融工具准则下,减值方法从已发生损失模型变为预期信用损失模型,在减值的确认和计量上都有了较大的变化。预期信用损失确认方法有三阶段模型和简化模型。对于不含重大融资成分的应收款项与不含重大融资成分的合同资产以及购买或源生的已发生信用减值损失的金融资产,应采用简化的方法将整个存续期内预期信用损失的累计变动确认为减值损失(针对这类金融资产企业没有选择权)。对于包含重大融资成分的应收款项、包含重大融资成分的合同资产和租赁应收款可以采用简化的模型也可以采用三阶段的方法确认信用减值损失。为了简化,企业可以选择将应收款项、合同资产、租赁应收款全部按照简化模型,即按整个存续期确认预期确认信用损失。 其他应收款,如押金、保证金、备用金、关联方之间的非经营性往来以及其他以公允价值计量变动计入其他综合收益的债权投资应采用三阶段模型,不需采用简化的模型。 (3)沿用原账龄分析法确定预期信用损失的前提条件 从目前执行来看,不少IPO企业和上市公司仍旧沿用原来的账龄分析法计提坏账准备。理论上新金融工具准则的预期信用损失法较已发生损失法更谨慎,如果按原账龄计提的坏账准备高于按预期信用损失法计提的坏账准备,则用原账龄分析法计提是谨慎、可接受的;如果按原账龄计提的坏账准备低于按预期信用损失法计提的坏账准备,继续按账龄分析法计提则将导致预期信用损失计提不足。 (4)关于应收账款、应收票据的减值测试 实务中,我国商业承兑汇票可流通性较低,被审计单位一般无法大量、频繁地将商业承兑汇票进行不附追索权的背书或者转让,故商业承兑汇票一般列报在应收票据科目,分类为以摊余成本计量的金融资产。商业承兑汇票,所对应的信用风险实质上等同于应收账款,被审计单位应当以与应收款项相同或者类似的方式,持续计算商业承兑汇票的信用减值损失,例如:如果应收款项及应收票据的账龄是被审计单位计提信用减值损失的关键参数,则收回应收票据很可能并不能在实质上导致应收款项账龄的重置,所以注册会计师在复核信用减值损失计算过程中,需考虑持续计算应收票据和应收账款的账龄。 注册会计师应关注被审计单位确定的金融工具减值测试范围是否恰当、选择的信用减值准备模型是否恰当并保持了一贯性。对于按原账龄计提信用减值损失的,应考虑采用此种方法是否谨慎,是否存在少计提预期信用损失的情形。 三 关于金融工具列报不恰当的风险 金融工具列报的一般规定 一般情况下,在被审计单位管理层不考虑消除“会计错配”的选择权时,可参考下表的框架分步分析、判断新准则下的金融资产应当列报的会计科目: <上下滑动查看> [注3]将一项金融资产指定为其他权益工具还需要满足:对于金融工具发行方来说,该项金融工具需要满足权益工具定义。符合金融负债定义但是被发行人分类为权益工具的特殊金融工具(包括可回售工具和发行方仅在清算时才有义务向另一方按比例交付其净资产的金融工具),本身并不符合权益工具的定义,因此从投资方的角度不符合将其指定为以公允价值计量且其变动计入其他综合收益的金融资产的条件。如企业持有可赎回私募基金投资、对有限寿命主体的投资等,不应当分类为其他权益工具。 关于应收、应付利息项目列报问题 财政部发布的《关于修订印发2019年度一般企业财务报表格式的通知》(财会〔2019〕6号)规定,对于已执行新金融工具准则的企业: “应收利息”仅反映相关金融工具已到期可收取但于资产负债表日尚未收到的利息,“应付利息”仅反映相关金融工具已到期应支付但于资产负债表日尚未支付的利息,基于实际利率法计提的金融工具的利息应包含在相应金融工具的账面余额中。短期借款、长期借款、以摊余成本计量的应付债券等在合同约定付息日前计提的尚未到期支付的利息支出,应列报于相应的金融负债中。即“应计利息与本金在同一科目列报”需要使用“应计利息”二级科目进行核算,如应计利息金额重大的,可考虑在相关项目下单独披露“应计利息”金额。 如应收利息列报有金额,可能为应收对象存在违约的情形,应付利息列报有金额,可能为被审计单位对某笔借款(债券)的应支付利息存在违约情形。注册会计师在审计时,应关注相关科目错报的金额、错报的性质,是否会误导报告使用者。 本提示仅供会计师事务所及相关从业人员在执业时参考,在执业中需结合项目实际情况以及注册会计师的职业判断确定具体审计程序,不能替代相关法律法规、执业准则、职业道德守则以及注册会计师职业判断。 重庆市注册会计师协会 2022年12月7日
0086-0537-2163936
电话:0537-2163938 ;0537-2163967;0537-2163972
邮箱:jnrc666888@163.com
网址:www.jnrcjt.com
地址:金宇路30号百丰大厦17层
